avatar


特征工程-1.特征预处理

案例介绍

本文以Kaggle上的Telco Customer Churn(电信客户流失)为例。
网址:https://www.kaggle.com/datasets/blastchar/telco-customer-churn
该数据集包含每位用户已注册的相关服务、用户账户信息、用户人口统计信息等,以及标签列,用户流失情况(Churn)。
该数据集有且只有一个数据文件,该文件有21列,7043行。

字段 解释
customerID 用户ID
gender 性别
SeniorCitizen 是否是老年人(1代表是)
Partner 是否有配偶(Yes or No)
Dependents 是否经济独立(Yes or No)
tenure 用户入网时间
PhoneService 是否开通电话业务(Yes or No)
MultipleLines 是否开通多条电话业务(Yes 、 No or No phoneservice)
InternetService 是否开通互联网服务(No、DSL数字网络或filber potic光线网络)
OnlineSecurity 是否开通网络安全服务(Yes、No or No internetservice)
OnlineBackup 是否开通在线备份服务(Yes、No or No internetservice)
DeviceProtection 是否开通设备保护服务(Yes、No or No internetservice)
TechSupport 是否开通技术支持业务(Yes、No or No internetservice)
StreamingTV 是否开通网络电视(Yes、No or No internetservice)
StreamingMovies 是否开通网络电影(Yes、No or No internetservice)
Contract 合同签订方式(按月、按年或者两年)
PaperlessBilling 是否开通电子账单(Yes or No)
PaymentMethod 付款方式(bank transfer、credit card、electronic check、mailed check)
MonthlyCharges 月度费用
TotalCharges 总费用
Churn 是否流失(Yes or No)

把数据下载过来,简单的看一下。示例代码:

1
2
3
t = pd.read_csv('WA_Fn-UseC_-Telco-Customer-Churn.csv')

t.head(5)

运行结果:

1
2
3
4
5
6
   customerID  gender  SeniorCitizen Partner Dependents  tenure PhoneService     MultipleLines InternetService OnlineSecurity OnlineBackup DeviceProtection TechSupport StreamingTV StreamingMovies        Contract PaperlessBilling              PaymentMethod  MonthlyCharges TotalCharges Churn
0 7590-VHVEG Female 0 Yes No 1 No No phone service DSL No Yes No No No No Month-to-month Yes Electronic check 29.85 29.85 No
1 5575-GNVDE Male 0 No No 34 Yes No DSL Yes No Yes No No No One year No Mailed check 56.95 1889.5 No
2 3668-QPYBK Male 0 No No 2 Yes No DSL Yes Yes No No No No Month-to-month Yes Mailed check 53.85 108.15 Yes
3 7795-CFOCW Male 0 No No 45 No No phone service DSL Yes No Yes Yes No No One year No Bank transfer (automatic) 42.30 1840.75 No
4 9237-HQITU Female 0 No No 2 Yes No Fiber optic No No No No No No Month-to-month Yes Electronic check 70.70 151.65 Yes

查看这个DataFrame的信息。示例代码:

1
print(t.info())

运行结果:

1
2
3
4
5
6
7
8
9
10
11
12
13
14
15
16
17
18
19
20
21
22
23
24
25
26
27
28
<class 'pandas.core.frame.DataFrame'>
RangeIndex: 7043 entries, 0 to 7042
Data columns (total 21 columns):
# Column Non-Null Count Dtype
--- ------ -------------- -----
0 customerID 7043 non-null object
1 gender 7043 non-null object
2 SeniorCitizen 7043 non-null int64
3 Partner 7043 non-null object
4 Dependents 7043 non-null object
5 tenure 7043 non-null int64
6 PhoneService 7043 non-null object
7 MultipleLines 7043 non-null object
8 InternetService 7043 non-null object
9 OnlineSecurity 7043 non-null object
10 OnlineBackup 7043 non-null object
11 DeviceProtection 7043 non-null object
12 TechSupport 7043 non-null object
13 StreamingTV 7043 non-null object
14 StreamingMovies 7043 non-null object
15 Contract 7043 non-null object
16 PaperlessBilling 7043 non-null object
17 PaymentMethod 7043 non-null object
18 MonthlyCharges 7043 non-null float64
19 TotalCharges 7043 non-null object
20 Churn 7043 non-null object
dtypes: float64(1), int64(2), object(18)
memory usage: 1.1+ MB

重复值处理

拿到数据后,对数据进行一些简单的校验。例如:字段的一致性(检查数据集字段是否和约定的字段一致),数据的重复性(检查数据集中是否有重复值)

检测字段是否一致这个很简单,直接进行比对就可以了。

主要讨论检测数据集是否有重复值的方法。

重复值检测

duplicated()

格式:

1
DataFrame.duplicated(subset=None, keep='first')

参数:

  • subset:列标签或标签序列,可选,默认情况下使用所有列。
  • keepfirstlastFalse,默认为first
    • first:将重复项标记为True,第一次出现的除外,即保留第一个。
    • last:将重复项标记为True,最后一次出现的除外,即保留最后一个。
    • False:将所有重复项标记为True,都不保留。

返回:Series

定义一个有重复值的DataFrame,示例代码:

1
2
3
4
5
6
df_d = pd.DataFrame({
'brand': ['YumYum', 'YumYum', 'YumYum', 'Indomie', 'Indomie', 'Indomie'],
'style': ['cup', 'cup', 'cup', 'cup', 'pack', 'pack'],
'rating': [4, 4, 4, 3.5, 15, 5]})

print(df_d)

运行结果:

1
2
3
4
5
6
7
     brand style  rating
0 YumYum cup 4.0
1 YumYum cup 4.0
2 YumYum cup 4.0
3 Indomie cup 3.5
4 Indomie pack 15.0
5 Indomie pack 5.0

打印重复记录:示例代码:

1
print(df_d.duplicated())

运行结果:

1
2
3
4
5
6
7
0    False
1 True
2 True
3 False
4 False
5 False
dtype: bool

df_d.duplicated()返回的是一个Series。示例代码:

1
print(type(df.duplicated()))

运行结果:

1
<class 'pandas.core.series.Series'>

特别的,我们可以设置为只保留最后一个,即最后一个不被认为是重复的。示例代码:

1
print(df.duplicated(keep='last'))

运行结果:

1
2
3
4
5
6
7
0     True
1 True
2 False
3 False
4 False
5 False
dtype: bool

可以指定列,示例代码:

1
print(df.duplicated(subset=['brand']))

运行结果:

1
2
3
4
5
6
7
0    False
1 True
2 True
3 False
4 True
5 True
dtype: bool

nunique()

nunique(),统计DataFrame中每列的不同值的个数,Series上也有。

统计DataFrame中每列的不同值的个数,示例代码:

1
2
3
4
5
import pandas as pd

df = pd.DataFrame({'A': [0, 1, 1], 'B': [0, 5, 6]})
print(df)
print(df.nunique())

运行结果:

1
2
3
4
5
6
7
   A  B
0 0 0
1 1 5
2 1 6
A 2
B 3
dtype: int64

Series上也有,示例代码:

1
2
3
4
5
import pandas as pd

df = pd.DataFrame({'A': [0, 1, 1], 'B': [0, 5, 6]})
print(df['A'])
print(df['A'].nunique())

运行结果:

1
2
3
4
5
0    0
1 1
2 1
Name: A, dtype: int64
2

在本案例的应用

我们利用duplicated,查找重复的行。

示例代码:

1
print(t.duplicated().sum())

运行结果:

1
0

对于主键列,我们利用nunique检测有无重复。
示例代码:

1
2
3
print(t['customerID'].nunique())
print(t.shape)
print(t['customerID'].nunique() == t.shape[0])

运行结果:

1
2
3
7043
(7043, 21)
True

去除重复值

drop_duplicates()

方法:

1
DataFrame.drop_duplicates(subset=None, keep='first', inplace=False)

返回值:返回删除重复值的DataFrame。

参数

  • subset:用来指定特定的列,默认所有列。
  • keepfirstlastFalse,保留哪一个?False表示不保留,默认first
  • inplace:boolean型,默认False,表示是直接在原来数据上修改还是保留一个副本

例子

默认情况下,它会根据所有列删除重复的行。示例代码:

1
2
3
4
5
6
7
8
9
10
11
12
import pandas as pd

df_d = pd.DataFrame({
'brand': ['YumYum', 'YumYum', 'YumYum', 'Indomie', 'Indomie', 'Indomie'],
'style': ['cup', 'cup', 'cup', 'cup', 'pack', 'pack'],
'rating': [4, 4, 4, 3.5, 15, 5]})

print(df_d)

df_d = df_d.drop_duplicates()

print(df_d)

运行结果:

1
2
3
4
5
6
7
8
9
10
11
12
     brand style  rating
0 YumYum cup 4.0
1 YumYum cup 4.0
2 YumYum cup 4.0
3 Indomie cup 3.5
4 Indomie pack 15.0
5 Indomie pack 5.0
brand style rating
0 YumYum cup 4.0
3 Indomie cup 3.5
4 Indomie pack 15.0
5 Indomie pack 5.0

如果要根据特定列,删除重复项,请使用subset,例如df_d.drop_duplicates(subset=['brand'])。示例代码:

1
2
3
4
5
6
7
8
9
10
11
import pandas as pd

df_d = pd.DataFrame({
'brand': ['YumYum', 'YumYum', 'YumYum', 'Indomie', 'Indomie', 'Indomie'],
'style': ['cup', 'cup', 'cup', 'cup', 'pack', 'pack'],
'rating': [4, 4, 4, 3.5, 15, 5]})

print(df_d)

df_d = df_d.drop_duplicates(subset=['brand'])
print(df_d)

运行结果:

1
2
3
4
5
6
7
8
9
10
     brand style  rating
0 YumYum cup 4.0
1 YumYum cup 4.0
2 YumYum cup 4.0
3 Indomie cup 3.5
4 Indomie pack 15.0
5 Indomie pack 5.0
brand style rating
0 YumYum cup 4.0
3 Indomie cup 3.5

如果要删除重复项并保留最后一次出现,请使用keep,例如df_d.drop_duplicates(subset=['brand', 'style'], keep='last')。示例代码:

1
2
3
4
5
6
7
8
9
10
11
import pandas as pd

df_d = pd.DataFrame({
'brand': ['YumYum', 'YumYum', 'YumYum', 'Indomie', 'Indomie', 'Indomie'],
'style': ['cup', 'cup', 'cup', 'cup', 'pack', 'pack'],
'rating': [4, 4, 4, 3.5, 15, 5]})

print(df_d)

df_d = df_d.drop_duplicates(subset=['brand', 'style'], keep='last')
print(df_d)

运行结果:

1
2
3
4
5
6
7
8
9
10
11
     brand style  rating
0 YumYum cup 4.0
1 YumYum cup 4.0
2 YumYum cup 4.0
3 Indomie cup 3.5
4 Indomie pack 15.0
5 Indomie pack 5.0
brand style rating
2 YumYum cup 4.0
3 Indomie cup 3.5
5 Indomie pack 5.0

缺失值处理

缺失值检测

isnull()

语法

我们创建一个DataFrame,其中有一些数据为缺失值。示例代码:

1
2
3
4
5
6
7
8
9
10
import pandas as pd
import numpy as np

df = pd.DataFrame(np.random.randint(10, 99, size=(10, 5)))
df.iloc[4:6, 0] = np.nan
df.iloc[5:7, 2] = np.nan
df.iloc[7, 3] = None
df.iloc[2:3, 4] = None

print(df)

运行结果:

1
2
3
4
5
6
7
8
9
10
11
      0   1     2     3     4
0 34.0 51 27.0 32.0 66.0
1 32.0 61 98.0 19.0 34.0
2 61.0 72 80.0 58.0 NaN
3 17.0 56 60.0 17.0 93.0
4 NaN 84 51.0 78.0 18.0
5 NaN 52 NaN 38.0 62.0
6 57.0 13 NaN 68.0 37.0
7 86.0 72 28.0 NaN 52.0
8 50.0 69 70.0 45.0 31.0
9 33.0 48 43.0 54.0 45.0

执行isnull(),对于缺失值,会是True,不是缺失值的是False。示例代码:

1
print(pd.isnull(df))

运行结果:

1
2
3
4
5
6
7
8
9
10
11
       0      1      2      3      4
0 False False False False False
1 False False False False False
2 False False False False True
3 False False False False False
4 True False False False False
5 True False True False False
6 False False True False False
7 False False False True False
8 False False False False False
9 False False False False False

如果和any()或者sum()配合,能发挥更多的作用。

  • df.isnull().any(),判断哪些列包含缺失值,该列存在缺失值则返回True,反之False。
  • df.isnull().sum(),统计每列缺失值的数量。

示例代码:

1
2
print(df.isnull().any())
print(df.isnull().sum())

运行结果:

1
2
3
4
5
6
7
8
9
10
11
12
0     True
1 False
2 True
3 True
4 True
dtype: bool
0 2
1 0
2 2
3 1
4 1
dtype: int64

应用

在本文,我们利用isnull()查看数据集缺失情况。

示例代码:

1
print(t.isnull().sum())

运行结果:

1
2
3
4
5
6
7
8
9
10
11
12
13
14
15
16
17
18
19
20
21
22
customerID          0
gender 0
SeniorCitizen 0
Partner 0
Dependents 0
tenure 0
PhoneService 0
MultipleLines 0
InternetService 0
OnlineSecurity 0
OnlineBackup 0
DeviceProtection 0
TechSupport 0
StreamingTV 0
StreamingMovies 0
Contract 0
PaperlessBilling 0
PaymentMethod 0
MonthlyCharges 0
TotalCharges 0
Churn 0
dtype: int64

更详细统计

我们可以定义如下函数来输出更详细的统计每一列缺失值的数值和占比。

示例代码:

1
2
3
4
5
6
7
8
9
10
11
12
13
14
15
16
17
def missing(df):
"""
计算每一列的缺失值及占比
:param df: 需要检测的数据集
:return:
"""
# 每一列的缺失值求和后降序排序
missing_number = df.isnull().sum().sort_values(ascending=False)
# 每一列缺失值占比
missing_percent = (df.isnull().sum() / df.isnull().count()).sort_values(ascending=False)
# 合并为一个DataFrame
missing_values = pd.concat([missing_number, missing_percent], axis=1, keys=['Missing_Number',
'Missing_Percent'])
return missing_values


print(missing(t))

运行结果:

1
2
3
4
5
6
7
8
9
10
11
12
13
14
15
16
17
18
19
20
21
22
                  Missing_Number  Missing_Percent
customerID 0 0.0
DeviceProtection 0 0.0
TotalCharges 0 0.0
MonthlyCharges 0 0.0
PaymentMethod 0 0.0
PaperlessBilling 0 0.0
Contract 0 0.0
StreamingMovies 0 0.0
StreamingTV 0 0.0
TechSupport 0 0.0
OnlineBackup 0 0.0
gender 0 0.0
OnlineSecurity 0 0.0
InternetService 0 0.0
MultipleLines 0 0.0
PhoneService 0 0.0
tenure 0 0.0
Dependents 0 0.0
Partner 0 0.0
SeniorCitizen 0 0.0
Churn 0 0.0

不为空

如果我们想找到不为空的呢?

notnull()

示例代码:

1
2
3
4
5
6
7
8
9
10
import pandas as pd
import numpy as np

df = pd.DataFrame(np.random.randint(10, 99, size=(10, 5)))
df.iloc[4:6, 0] = np.nan
df.iloc[5:7, 2] = np.nan
df.iloc[7, 3] = None
df.iloc[2:3, 4] = None

print(pd.notnull(df))

运行结果:

1
2
3
4
5
6
7
8
9
10
11
       0     1      2      3      4
0 True True True True True
1 True True True True True
2 True True True True False
3 True True True True True
4 False True True True True
5 False True False True True
6 True True False True True
7 True True True False True
8 True True True True True
9 True True True True True

特殊的缺失值

现象

需要注意的是,上文说的没有缺失值,是技术上没有缺失值,没有空,即不存在None或者Nan(np.Nan)。
但并不排除可能存在用别的值表示缺失值的情况,即业务上的缺失值。例如,空格,在某些场景下应该被认为是缺失值。

isnull(),对于空格,不会将其标识为缺失值。示例代码:

1
2
3
4
5
6
7
import numpy as np
import pandas as pd

df = pd.DataFrame({'A': ['Y', None, 'N', 'N'], 'B': [np.NaN, ' ', 'Y', 'N']})

print(df)
print(df.isnull())

运行结果:

1
2
3
4
5
6
7
8
9
10
      A    B
0 Y NaN
1 None
2 N Y
3 N N
A B
0 False True
1 True False
2 False False
3 False False

检测方法

我们可以通过比较数据集各列的取值数是否和既定的一致来进行检测。

举例来说,假设对于数据集df,其特征A和B默认情况只有Y和N共2种取值,如果其中某个特征出现了3种取值。那么有可能是通过空格表示了缺失值。

示例代码:

1
print(df.nunique())

运行结果:

1
2
3
A    2
B 3
dtype: int64
  • None或NaN并不是某一种取值

需要注意的是,如果取值数和既定的一致,不一定就是没有缺失值,我们还需要进一步查看B列每个不同取值,及其出现的次数。

1
print(df['B'].explode().value_counts().to_dict())

运行结果:

1
{' ': 1, 'Y': 1, 'N': 1}

如果是连续变量,则无法使用上述方法进行检测。
但有一个取巧的方法,如果是用空格代表缺失值,则无法直接使用astype来转化成数值类型。

所以,我们可以通过类型转换,看看会不会报错,来判断。

应用

1
2
3
# 无法全部转化为数值型字段,运行将报错
numeric_cols = ['tenure', 'MonthlyCharges', 'TotalCharges']
t[numeric_cols].astype(float)

运行结果:

1
ValueError: could not convert string to float: ''

找到缺失值

我们已经发现了在连续特征中存在空格。现在,需要进一步检测空格字符出现在哪一列的哪个位置。

示例代码:

1
2
3
4
5
6
7
8
9
10
11
12
13
14
15
16
17
18
def find_index(data_col, val):
"""
查询某值在某列中第一次出现位置的索引,没有则返回-1

:param data_col: 查询的列
:param val: 具体取值
"""
val_list = [val]
if data_col.isin(val_list).sum() == 0:
index = -1
else:
index = data_col.isin(val_list).idxmax()
return index


# 查看空格第一次出现在哪一列的哪个位置:
for col in numeric_cols:
print(find_index(t[col], ' '))

运行结果:

1
2
3
-1
-1
488

解释说明:

  • data_col.isin(val_list),返回TrueFalse
    • True表示存在
    • False表示不存在
  • 在如果进行sum之后,还是等于0,说明不存在;反之,存在。
  • idxmax(),返回最大的值所位于的index,即True所位于的index。

根据上文的运行结果,空格第一次出现在’TotalCharges’列的索引值为488的位置,即489行。

替换缺失值

常规方法

我们把特殊的缺失值替换为np.Nan
这么做的原因,是为了便于本文的填补缺失值,下文会用.fillna()方法进行填充。
属于填补缺失值之前的预处理。

示例代码:

1
2
3
4
5
6
t['TotalCharges'] = t['TotalCharges'].apply(lambda x: x if x != ' ' else np.nan).astype(float)

for col in numeric_cols:
print(find_index(t[col], ' '))

print(t['TotalCharges'].iloc[488])

运行结果:

1
2
3
4
-1
-1
-1
nan

快捷方法(不建议)

有些资料会提供另一种方法,直接使用pd.to_numeric对连续变量进行转化,并在errors参数位上输入'coerce'参数,表示能直接转化为数值类型时直接转化,无法转化的用缺失值填补。

1
2
3
4
5
6
7
8
9
10
11
12
13
import pandas as pd

df = pd.read_csv('WA_Fn-UseC_-Telco-Customer-Churn.csv')
df.TotalCharges = pd.to_numeric(df.TotalCharges, errors='coerce')

# 查看缺失值情况
print(df.TotalCharges.isnull().sum())

# 查看原空格处是否被标记为缺失值
print(df.TotalCharges.iloc[488])

# 查看字段整体类型
print(df.TotalCharges.dtype)

运行结果:

1
2
3
11
nan
float64

这种方法的确省了很多步骤,但不建议。
通过上文的方法,我们知道是具体是哪些值无法转化。但是通过这种方法,不知道哪些值无法转化。

比如说,其中一个值是1万,这个值在这种方法中会被直接转为空。但是实际上,我们可能需要将其转换为10000

填补缺失值

技术上

在本文,由于缺失值占比较小(15%),可以考虑直接使用均值、中位数或者众数进行填充。

  • 对于连续型,使用均值或者中位数。
  • 对于离散型,使用众数。
1
t['TotalCharges'].fillna(t['TotalCharges'].mean())

业务上

在业务上,我们需要去和相关同事进行确认。

在无法确定的情况下,如果能发现一些蛛丝马迹,考虑进行大胆猜测。

在本文,我们注意观察缺失’TotalCharges’信息的每条数据的情况。示例代码:

1
print(t[t['TotalCharges'].isnull()])

运行结果:

1
2
3
4
5
6
7
8
9
10
11
12
      customerID  gender  SeniorCitizen Partner Dependents  tenure PhoneService     MultipleLines InternetService       OnlineSecurity         OnlineBackup     DeviceProtection          TechSupport          StreamingTV      StreamingMovies  Contract PaperlessBilling              PaymentMethod  MonthlyCharges  TotalCharges Churn
488 4472-LVYGI Female 0 Yes Yes 0 No No phone service DSL Yes No Yes Yes Yes No Two year Yes Bank transfer (automatic) 52.55 NaN No
753 3115-CZMZD Male 0 No Yes 0 Yes No No No internet service No internet service No internet service No internet service No internet service No internet service Two year No Mailed check 20.25 NaN No
936 5709-LVOEQ Female 0 Yes Yes 0 Yes No DSL Yes Yes Yes No Yes Yes Two year No Mailed check 80.85 NaN No
1082 4367-NUYAO Male 0 Yes Yes 0 Yes Yes No No internet service No internet service No internet service No internet service No internet service No internet service Two year No Mailed check 25.75 NaN No
1340 1371-DWPAZ Female 0 Yes Yes 0 No No phone service DSL Yes Yes Yes Yes Yes No Two year No Credit card (automatic) 56.05 NaN No
3331 7644-OMVMY Male 0 Yes Yes 0 Yes No No No internet service No internet service No internet service No internet service No internet service No internet service Two year No Mailed check 19.85 NaN No
3826 3213-VVOLG Male 0 Yes Yes 0 Yes Yes No No internet service No internet service No internet service No internet service No internet service No internet service Two year No Mailed check 25.35 NaN No
4380 2520-SGTTA Female 0 Yes Yes 0 Yes No No No internet service No internet service No internet service No internet service No internet service No internet service Two year No Mailed check 20.00 NaN No
5218 2923-ARZLG Male 0 Yes Yes 0 Yes No No No internet service No internet service No internet service No internet service No internet service No internet service One year Yes Mailed check 19.70 NaN No
6670 4075-WKNIU Female 0 Yes Yes 0 Yes Yes DSL No Yes Yes Yes Yes No Two year No Mailed check 73.35 NaN No
6754 2775-SEFEE Male 0 No Yes 0 Yes Yes DSL Yes Yes No Yes No No Two year Yes Bank transfer (automatic) 61.90 NaN No

我们发现,这11条数据的入网时间都是0。
0可能是代表某种特殊的含义,比如代表这些用户才刚入网?或者计费统计周期结束前的最后时间入网的?所以他们的TotalCharges应该是0。同理,在现在的数据集中,应该不存在为0的,我们可以确认一下。

示例代码:

1
print((t['TotalCharges'] == 0).sum())

运行结果:

1
0

在本文,我们把将这11条记录的缺失值记录为0,以表示在最后一个月统计消费金额前,这些用户的过去总消费金额为0。

1
2
3
t['TotalCharges'] = t['TotalCharges'].fillna(0)
print(t['TotalCharges'].isnull().sum())
print(t['TotalCharges'].describe())

运行结果:

1
2
3
4
5
6
7
8
9
0
count 7043.000000
mean 2279.734304
std 2266.794470
min 0.000000
25% 398.550000
50% 1394.550000
75% 3786.600000
max 8684.800000

异常值处理

离散变量的检测

对于离散型变量的异常值检测,很简单,因为其取值有限,通常有一个枚举值表,比如月份字段,这是一个离散型变量,只有1到12是正常值,其他都是异常值。

我们主要需要把离散变量的每一个取值都找出来。

unique()

在上文的"重复值处理"部分我们讨论了nunique(),这里是unique(),两者的名称上是不一致的,前者多了一个字母n

unique(),以数组形式(np.ndarray)返回列的所有不同值,只在Series上有,DataFrame上没有。返回的是array。

以数组形式(np.ndarray)返回列的所有不同值,示例代码:

1
2
3
4
5
import pandas as pd

df = pd.DataFrame({'A': [0, 1, 1], 'B': [0, 5, 6]})
print(df['A'])
print(df['A'].unique())

运行结果:

1
2
3
4
5
0    0
1 1
2 1
Name: A, dtype: int64
[0 1]

DataFrame上没有,示例代码:

1
2
3
4
import pandas as pd

df = pd.DataFrame({'A': [0, 1, 1], 'B': [0, 5, 6]})
print(df.unique())

运行结果:

1
AttributeError: 'DataFrame' object has no attribute 'unique'

np.unique()

有些资料说,unique()可以统计list中的不同值。
这个说法是有歧义的,在本文的语境下是unique()指的是pandas中的unique(),而可以统计list中的不同值的unique()位于numpy中。

示例代码:

1
2
3
4
5
6
7
8
9
10
11
12
13
14
import numpy as np

a = [1, 5, 4, 2, 3, 3, 5]
# 返回一个array
print(np.unique(a))

# 返回该元素在list中第一次出现的索引
print(np.unique(a, return_index=True))

# 返回原list中每个元素在新的list中对应的索引
print(np.unique(a, return_inverse=True))

# 返回该元素在list中出现的次数
print(np.unique(a, return_counts=True))

连续变量的检测

对于连续型变量的异常值检测。有两种方法:

  1. 三倍标准差
  2. 箱线图

三倍标准差

所谓的三倍标准差法,即:

  • 下界:均值3倍标注差\text{均值} - 3 \text{倍标注差}
  • 上界:均值+3倍标注差\text{均值} + 3 \text{倍标注差}
  • 超出界限的为异常点。

示例代码:

1
2
3
4
5
6
7
8
9
max = t['MonthlyCharges'].mean() + 3 * t['MonthlyCharges'].std()
min = t['MonthlyCharges'].mean() - 3 * t['MonthlyCharges'].std()
print((t['MonthlyCharges'] <= min).sum())
print((t['MonthlyCharges'] >= max).sum())

max = t['TotalCharges'].mean() + 3 * t['TotalCharges'].std()
min = t['TotalCharges'].mean() - 3 * t['TotalCharges'].std()
print((t['TotalCharges'] <= min).sum())
print((t['TotalCharges'] >= max).sum())

运行结果:

1
2
3
4
0
0
0
0

即,通过三倍标准差检测,数据集中不存在异常值点。

题外话,这个方法的英文名是"Three Sigma",这个名字让我想起了一家很知名的量化公司,“Two Sigma”。

类似的用这个方法判断异常值的,还有布林通道。
布林通道有两个参数:

  1. 平均线周期
  2. 标准差水平(几倍标准差)

最常用的参数是20日移动平均线和两个标准差。

当股价波动降低,布林通道收紧时,暗示价格趋势正在形成;当价格波动性增加,布林通道变宽,可能暗示趋势的结束;一旦趋势走势形成,那么可以预测近期的潜在价格走势将在布林通道的上限和下限之间。

股价越接近布林通道的上线,市场越接近"超买";股价越接近下线,市场越接近"超卖"。价格超过上限意味着下跌的可能性更高,这可能是一个卖出信号;价格突破下限则相反。

箱线图

定义

箱线图主要利用四分位数来进行检测

  • 上界:上四分位数+1.5倍四分位距\text{上四分位数} + 1.5 \text{倍四分位距}
  • 下界:下四分位数+1.5倍四分位距\text{下四分位数} + 1.5 \text{倍四分位距}
  • 超出界限的为异常点。

计算

那么,上四分位数、下四分位数和四分位距,怎么计算呢?

示例代码:

1
print(t['TotalCharges'].describe())

运行结果:

1
2
3
4
5
6
7
8
9
count    7043.000000
mean 2279.734304
std 2266.794470
min 0.000000
25% 398.550000
50% 1394.550000
75% 3786.600000
max 8684.800000
Name: TotalCharges, dtype: float64

解释说明:

  • '75%':上四分位数
  • '25%':下四分位数
  • '75%'所对应的数字减去'25%'所对应的数字,即四分位距。

计算上界和下界,示例代码:

1
2
3
4
5
6
7
8
9
10
11
12
# MonthlyCharges上四分位数
q3 = t['MonthlyCharges'].describe()['75%']
# MonthlyCharges下四分位数
q1 = t['MonthlyCharges'].describe()['25%']
# MonthlyCharges的四分位距
iqr = q3 - q1
# 异常值上界
max = q3 + 1.5 * iqr
print(max)
# 异常值下界
min = q1 - 1.5 * iqr
print(min)

运行结果:

1
2
171.375
-46.02499999999999

判断是否有异常值,示例代码:

1
2
print((t['MonthlyCharges'] <= min).sum())
print((t['MonthlyCharges'] >= max).sum())

运行结果:

1
2
0
0

对于DataFrame的describe(),返回每一个数值类型的列的统计数据。示例代码:

1
print(t.describe())
运行结果:
1
2
3
4
5
6
7
8
9
       SeniorCitizen       tenure  MonthlyCharges  TotalCharges
count 7043.000000 7043.000000 7043.000000 7043.000000
mean 0.162147 32.371149 64.761692 2279.734304
std 0.368612 24.559481 30.090047 2266.794470
min 0.000000 0.000000 18.250000 0.000000
25% 0.000000 9.000000 35.500000 398.550000
50% 0.000000 29.000000 70.350000 1394.550000
75% 0.000000 55.000000 89.850000 3786.600000
max 1.000000 72.000000 118.750000 8684.800000

绘制箱线图

示例代码:

1
2
3
4
import matplotlib.pyplot as plt

plt.boxplot(t['MonthlyCharges'])
plt.show()

箱线图

解释说明:

  • ①:中位数
  • ②:75%
  • ③:25%
  • ④:max
  • ⑤:min

特别的,我们可以看看有异常的情况。

示例代码:

1
2
3
4
5
t = pd.concat([t['MonthlyCharges'], pd.Series([123456])])

plt.boxplot(t)
plt.savefig('1.png')
plt.show()

有异常的箱线图

题外话

箱线图,从外观上看,和K线比较相似,但其实完全不同。

K线

方法的选择

  • 如果数据偏态很严重,箱线图的识别结果可能会更可靠一些。
  • 数据分布越倾向于正态分布,则通过三倍标准差或者箱线图检测的异常值会更加准确一些。
    (也有观点认为,如果数据服从正态分布的话,基本上两种方法都可以用。)

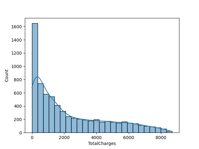
我们可以直接通过绘图的方式,看看数据是正态的还是偏态的。示例代码:

1
2
3
4
import seaborn as sns

sns.histplot(t['TotalCharges'], kde=True)
plt.show()

偏态

异常值修改

  • 对于离散变量,取众数。
  • 对于连续变量,采用盖帽法,即上界代替特别大的值,下界代替特别小的值。

但是,需要注意,异常值可能是某类特殊用户的标识,异常值可能是数据收集期间的错误;所以,有时候,我们需要围绕异常值进行分析,而不是简单的对其进行修改。

时间字段处理

本案例丢失了信息

注意,tenure(用户入网时间)这个字段。

示例代码:

1
print(t['tenure'])

运行结果:

1
2
3
4
5
6
7
8
9
10
11
12
0        1
1 34
2 2
3 45
4 2
..
7038 24
7039 72
7040 11
7041 4
7042 66
Name: tenure, Length: 7043, dtype: int64

我们看到,原本应该是时间的,却是数字。
这是因为,数据集提供方,对这些字段进行了重新标注;例如,tenure=0表示开始统计的第一个月、即2014年1月,而tenure=72则表示结束统计的最后一个月,即2020年1月。
具体标注方法不得而知。

这么做,会丢失信息。

  • 丢失了时间的前后和间隔信息
  • 丢失了季节信息
  • 丢失了节日等特殊日期信息

当然,如果我们能确定是用tenure=0表示开始统计的第一个月、即2014年1月,而tenure=72则表示结束统计的最后一个月,即2020年1月。
那么,上述的信息能够被还原。

可以参考《特征工程-3.特征衍生 [2/2]》的"时序特征衍生"的"有序数字"部分。

没有丢失情况的处理

时间字段的处理

  • 如果我们想让模型更好的发现时间的前后和间隔信息关系,可以用类似"timestamp"的方法标注时间。
  • 如果我们想让模型更好的发现季节规律,可以把时间特征进行拆分,例如拆分成年月日三个特征。
  • 我们可以加特征表示节日等特殊日期信息。

实现方法

pd.Series.dt.xxx

方法 作用
dt.year 提取年
dt.month 提取月
dt.day 提取日
dt.hour 提取小时
dt.minute 提取分钟
dt.second 提取秒
dt.quarter 提取季度
dt.weekofyear 提取年当中的周数
dt.dayofweek, dt.weekday 提取周几
  • 注意!dt.dayofweek,返回一个整数,范围为[0,6][0,6],分别表示星期一到星期天。

示例代码:

1
2
3
4
5
6
7
8
9
10
11
12
13
import pandas as pd

list_of_dates = ['2010-11-20', '2010-01-02', '2010-02-05', '2010-03-10', '2010-04-16']
list_of_dates_2 = ['11/20/2020', '01/02/2020', '02/05/2020', '03/10/2020', '04/16/2020']
employees = ['Hisila', 'Shristi', 'Zeppy', 'Alina', 'Jerry']
df = pd.DataFrame({'JoinedDate': pd.to_datetime(list_of_dates), 'JoinedDate2': pd.to_datetime(list_of_dates_2)},
index=employees)
print(df)
df['Year'] = df['JoinedDate'].dt.year
df['Month'] = df['JoinedDate'].dt.month
df['Year2'] = df['JoinedDate2'].dt.year
df['Month2'] = df['JoinedDate2'].dt.month
print(df)

运行结果:

1
2
3
4
5
6
7
8
9
10
11
12
        JoinedDate JoinedDate2
Hisila 2010-11-20 2020-11-20
Shristi 2010-01-02 2020-01-02
Zeppy 2010-02-05 2020-02-05
Alina 2010-03-10 2020-03-10
Jerry 2010-04-16 2020-04-16
JoinedDate JoinedDate2 Year Month Year2 Month2
Hisila 2010-11-20 2020-11-20 2010 11 2020 11
Shristi 2010-01-02 2020-01-02 2010 1 2020 1
Zeppy 2010-02-05 2020-02-05 2010 2 2020 2
Alina 2010-03-10 2020-03-10 2010 3 2020 3
Jerry 2010-04-16 2020-04-16 2010 4 2020 4

解释说明:pd.to_datetime,对于数据不是Datetime类型,需要先将其转换为Datetime

关于pd.to_datetime,在《用Python分析数据的方法和技巧:3.pandas》的"时间序列"的"Pandas中的时间"部分,有更多讨论。

strftime()

strftime()方法使用Datetime,将格式代码作为输入,并返回表示输出中指定的特定格式的字符串。

strftime()的格式格式代码有很多,%Y四位数的年份表示(000-9999),%m月份(01-12);其格式和SQL中的格式类似,可以参考《MySQL从入门到实践:2.DQL(SELECT)》部分的"日期的格式化与解析"。

示例代码:

1
2
3
4
5
6
7
8
9
import pandas as pd

list_of_dates = ['2019-11-20', '2020-01-02', '2020-02-05', '2020-03-10', '2020-04-16']
employees = ['Hisila', 'Shristi', 'Zeppy', 'Alina', 'Jerry']
df = pd.DataFrame({'Joined date': pd.to_datetime(list_of_dates)}, index=employees)
print(df)
df['year'] = df['Joined date'].dt.strftime('%Y')
df['month'] = df['Joined date'].dt.strftime('%m')
print(df)

运行结果:

1
2
3
4
5
6
7
8
9
10
11
12
        Joined date
Hisila 2019-11-20
Shristi 2020-01-02
Zeppy 2020-02-05
Alina 2020-03-10
Jerry 2020-04-16
Joined date year month
Hisila 2019-11-20 2019 11
Shristi 2020-01-02 2020 01
Zeppy 2020-02-05 2020 02
Alina 2020-03-10 2020 03
Jerry 2020-04-16 2020 04

pandas.DatetimeIndex.xxx

示例代码:

1
2
3
4
5
6
7
8
9
import pandas as pd

list_of_dates = ['2019-11-20', '2020-01-02', '2020-02-05', '2020-03-10', '2020-04-16']
employees = ['Hisila', 'Shristi', 'Zeppy', 'Alina', 'Jerry']
df = pd.DataFrame({'Joined date': pd.to_datetime(list_of_dates)}, index=employees)
print(df)
df['year'] = pd.DatetimeIndex(df['Joined date']).year
df['month'] = pd.DatetimeIndex(df['Joined date']).month
print(df)

运行结果:

1
2
3
4
5
6
7
8
9
10
11
12
        Joined date
Hisila 2019-11-20
Shristi 2020-01-02
Zeppy 2020-02-05
Alina 2020-03-10
Jerry 2020-04-16
Joined date year month
Hisila 2019-11-20 2019 11
Shristi 2020-01-02 2020 1
Zeppy 2020-02-05 2020 2
Alina 2020-03-10 2020 3
Jerry 2020-04-16 2020 4

解释说明:pandas.DatetimeIndex.monthpandas.DatetimeIndex.year提取年份和月份。

离散字段重编码

离散和连续的判断

关于一个字段,到底是离散的,还是连续的。我们需要结合业务进行判断。

在技术上,有一个小技巧。

在本文开头,我们从csv文件读取的时候,打印t.info(),其中的Dtype一列,有些是object,有些不是。从技术上判断的话,object就是离散型字段。
(具体原因和pandas的数据读取存储方式有关)

所以,从技术上,我们也可以通过如下的方法找出离散型字段。

1
t.select_dtypes('object').columns

《深度学习初步及其Python实现:17.TabNet (PyTorch-TabNet)》的"快速开始"的"数据处理"部分,我们还会看到该方法的一个实践。

注意,是从技术上,能结合业务最好。

有序编码

编码规则

有序编码,也有资料称其为自然数排序。
其编码规则是,对离散字段的不同取值进行排序,然后排序后的取值,用自然数进行编码。

需要注意的是,一般对于多分类(超过2),我们不会用有序编码。

例如:
OrdinalEncoder,自然数排序。

OrdinalEncoder

我们利用pandas手动对离散字段进行有序编码,先找出某一列的所有离散字段,然后对其进行编号,之后就像我们把空格替换成np.nan一样,进行替换。

在这里,我们用sklearn中的OrdinalEncoder进行有序编码。

示例代码:

1
2
3
4
5
6
7
8
9
10
11
12
13
14
15
16
17
18
from sklearn import preprocessing
import numpy as np

preprocessing.OrdinalEncoder()
x = np.array([['F'], ['M'], ['M'], ['F']])
print(x)

# 实例化转化器
enc = preprocessing.OrdinalEncoder()

# 在x上训练
enc.fit(x)

# 对x数据集进行转化
x = enc.transform(x)

print(x)
print(enc.categories_)

运行结果:

1
2
3
4
5
6
7
8
9
[['F']
['M']
['M']
['F']]
[[0.]
[1.]
[1.]
[0.]]
[array(['F', 'M'], dtype='<U1')]

解释说明:

  • fit():从给定的数据中提取规律。
  • enc.categories_,是映射关系,即0代表F1代表M

当我们训练好了一个转化器后,接下来我们就能使用该转化器进一步依照该规则对其他数据进行转化。示例代码:

1
2
x2 = np.array([['M'], ['F']])
print(enc.transform(x2))

运行结果:

1
2
[[1.]
[0.]]

这样,我们可以在训练集上进行训练,然后可以直接用在测试集中。

两个思考

如果我们在训练集上做fit,在测试集上transform时出现了没有的标签,怎么办?
会报错,具体我们可以试一下。示例代码:

1
2
a = np.array([['A']])
enc.transform(a)
运行结果:
1
ValueError: Found unknown categories ['A'] in column 0 during transform

在实际工作中,如果发生了这种情况,说明"出大事了",说明我们的训练集和测试集的分布不均匀,这个会对模型的效果产生很大的影响。

为什么需要先fit,然后再对测试集进行transform?
不能所有的数据同时进行吗?

因为在实际业务中,测试集的数据可能是之后来的。
例如,我们做量化交易,在开盘前,我们得把模型准备后,但是测试集的数据,在开盘后才会有。

0-1编码

编码规则

0-1编码,也被称为独热编码。其编码过程如下:

OneHotEncoder

需要注意的是,不是每一种模型下的离散字段,都需要进行0-1编码。对于逻辑回归需要,但是对于CatBoost,则明确要求不能对离散字段字段进行0-1编码。

OneHotEncoder

我们通过sklearnOneHotEncoder进行0-1编码。

示例代码:

1
2
3
4
5
6
7
8
9
10
11
12
13
14
15
16
17
18
from sklearn import preprocessing
import numpy as np

preprocessing.OrdinalEncoder()
x = np.array([['F'], ['M'], ['M'], ['F']])
print(x)

# 实例化转化器
enc = preprocessing.OneHotEncoder()

# 在X1上训练
enc.fit(x)

# 对X1数据集进行转化
x = enc.transform(x)
print(x)

print(x.toarray())

运行结果:

1
2
3
4
5
6
7
8
9
10
11
12
[['F']
['M']
['M']
['F']]
(0, 0) 1.0
(1, 1) 1.0
(2, 1) 1.0
(3, 0) 1.0
[[1. 0.]
[0. 1.]
[0. 1.]
[1. 0.]]

pandas中也有0-1编码的方法,pd.get_dummies,这个我们在《特征工程-3.特征衍生 [2/2]》会看到。

drop=‘if_binary’

对于0-1编码,我们需要注意的是,对于二分类离散字段来说,0-1编码往往是没有实际作用的。
很多时候我们在进行0-1编码转化的时候会考虑只对多分类离散字段进行转化,而保留二分类离散字段的原始取值。
此时需要将OneHotEncoderdrop参数调整为'if_binary',表示跳过二分类离散字段列,此时会自动利用有序编码。

示例代码:

1
2
3
4
5
6
7
8
9
from sklearn import preprocessing
import pandas as pd

x = pd.DataFrame({'Gender': ['F', 'M', 'M', 'F'], 'Income': ['High', 'Medium', 'High', 'Low']})
print(x)
drop_enc = preprocessing.OneHotEncoder(drop='if_binary')
x = drop_enc.fit_transform(x).toarray()
print(x)
print(drop_enc.categories_)

运行结果:

1
2
3
4
5
6
7
8
9
10
  Gender  Income
0 F High
1 M Medium
2 M High
3 F Low
[[0. 1. 0. 0.]
[1. 0. 0. 1.]
[1. 1. 0. 0.]
[0. 0. 1. 0.]]
[array(['F', 'M'], dtype=object), array(['High', 'Low', 'Medium'], dtype=object)]

列名的处理

在上述的过程中,虽然进行了编码,但是每一列的含义,不容易知道。而在需要考察字段业务背景含义的场景中,我们需要知道每一列的实际名称。

处理方法

示例代码:

1
2
3
4
5
6
7
8
9
10
11
12
13
14
15
16
17
18
19
20
21
22
23
24
25
26
27
28
from sklearn import preprocessing
import pandas as pd

x = pd.DataFrame({'Gender': ['F', 'M', 'M', 'F'], 'Income': ['High', 'Medium', 'High', 'Low']})

drop_enc = preprocessing.OneHotEncoder(drop='if_binary')

# 提取原始列名称
cate_cols = x.columns.tolist()
print(cate_cols)
# 新编码字段名称存储
cate_cols_new = []

x = drop_enc.fit_transform(x).toarray()
# 提取独热编码后所有特征的名称
for i, j in enumerate(cate_cols):
if len(drop_enc.categories_[i]) == 2:
cate_cols_new.append(j)
else:
for f in drop_enc.categories_[i]:
feature_name = j + '_' + f
cate_cols_new.append(feature_name)
# 查看新字段名称提取结果
print(cate_cols_new)
# 组合成新的DataFrame
df = pd.DataFrame(x, columns=cate_cols_new)

print(df)

运行结果:

1
2
3
4
5
6
7
['Gender', 'Income']
['Gender', 'Income_High', 'Income_Low', 'Income_Medium']
Gender Income_High Income_Low Income_Medium
0 0.0 1.0 0.0 0.0
1 1.0 0.0 0.0 1.0
2 1.0 1.0 0.0 0.0
3 0.0 0.0 1.0 0.0

cate_col_name

我们还可以吧上述方法抽象成一个函数,在本文进行应用。

1
2
3
4
5
6
7
8
9
10
11
12
13
14
15
16
17
18
19
20
21
22
23
24
25
26
27
28
29
30
import numpy as np
import pandas as pd
from sklearn import preprocessing
pd.set_option('display.max_columns', None)
pd.set_option('display.width', 5000)

t = pd.read_csv('WA_Fn-UseC_-Telco-Customer-Churn.csv')
t['TotalCharges'] = t['TotalCharges'].apply(lambda x: x if x != ' ' else np.nan).astype(float)
t['TotalCharges'] = t['TotalCharges'].fillna(0)


def cate_col_name(transformer, category_cols, skip_binary: bool = False):
"""
离散字段One-Hot编码后,创建字段名
:param transformer:
:param category_cols:
:param skip_binary: 是否跳过二分类的字段
:return:
"""
cate_cols_new = []
col_value = transformer.categories_

for i, j in enumerate(category_cols):
if skip_binary and (len(col_value[i]) == 2):
cate_cols_new.append(j)
else:
for f in col_value[i]:
feature_name = str(j) + '_' + str(f)
cate_cols_new.append(feature_name)
return cate_cols_new

示例代码:

1
2
3
4
5
6
7
8
enc = preprocessing.OneHotEncoder(drop='if_binary')
category_cols = category_cols = ['gender', 'SeniorCitizen', 'Partner', 'Dependents', 'PhoneService', 'MultipleLines',
'InternetService', 'OnlineSecurity', 'OnlineBackup', 'DeviceProtection', 'TechSupport',
'StreamingTV', 'StreamingMovies', 'Contract', 'PaperlessBilling', 'PaymentMethod']
df_cate = t[category_cols]
enc.fit(df_cate)
df = pd.DataFrame(enc.transform(df_cate).toarray(), columns=cate_col_name(enc, category_cols), skip_binary=True)
print(df)

运行结果:

1
2
3
4
5
6
7
8
9
10
11
12
13
14
      gender  SeniorCitizen  Partner  Dependents  PhoneService  MultipleLines_No  MultipleLines_No phone service  MultipleLines_Yes  InternetService_DSL  InternetService_Fiber optic  InternetService_No  OnlineSecurity_No  OnlineSecurity_No internet service  OnlineSecurity_Yes  OnlineBackup_No  OnlineBackup_No internet service  OnlineBackup_Yes  DeviceProtection_No  DeviceProtection_No internet service  DeviceProtection_Yes  TechSupport_No  TechSupport_No internet service  TechSupport_Yes  StreamingTV_No  StreamingTV_No internet service  StreamingTV_Yes  StreamingMovies_No  StreamingMovies_No internet service  StreamingMovies_Yes  Contract_Month-to-month  Contract_One year  Contract_Two year  PaperlessBilling  PaymentMethod_Bank transfer (automatic)  PaymentMethod_Credit card (automatic)  PaymentMethod_Electronic check  PaymentMethod_Mailed check
0 0.0 0.0 1.0 0.0 0.0 0.0 1.0 0.0 1.0 0.0 0.0 1.0 0.0 0.0 0.0 0.0 1.0 1.0 0.0 0.0 1.0 0.0 0.0 1.0 0.0 0.0 1.0 0.0 0.0 1.0 0.0 0.0 1.0 0.0 0.0 1.0 0.0
1 1.0 0.0 0.0 0.0 1.0 1.0 0.0 0.0 1.0 0.0 0.0 0.0 0.0 1.0 1.0 0.0 0.0 0.0 0.0 1.0 1.0 0.0 0.0 1.0 0.0 0.0 1.0 0.0 0.0 0.0 1.0 0.0 0.0 0.0 0.0 0.0 1.0
2 1.0 0.0 0.0 0.0 1.0 1.0 0.0 0.0 1.0 0.0 0.0 0.0 0.0 1.0 0.0 0.0 1.0 1.0 0.0 0.0 1.0 0.0 0.0 1.0 0.0 0.0 1.0 0.0 0.0 1.0 0.0 0.0 1.0 0.0 0.0 0.0 1.0
3 1.0 0.0 0.0 0.0 0.0 0.0 1.0 0.0 1.0 0.0 0.0 0.0 0.0 1.0 1.0 0.0 0.0 0.0 0.0 1.0 0.0 0.0 1.0 1.0 0.0 0.0 1.0 0.0 0.0 0.0 1.0 0.0 0.0 1.0 0.0 0.0 0.0
4 0.0 0.0 0.0 0.0 1.0 1.0 0.0 0.0 0.0 1.0 0.0 1.0 0.0 0.0 1.0 0.0 0.0 1.0 0.0 0.0 1.0 0.0 0.0 1.0 0.0 0.0 1.0 0.0 0.0 1.0 0.0 0.0 1.0 0.0 0.0 1.0 0.0
... ... ... ... ... ... ... ... ... ... ... ... ... ... ... ... ... ... ... ... ... ... ... ... ... ... ... ... ... ... ... ... ... ... ... ... ... ...
7038 1.0 0.0 1.0 1.0 1.0 0.0 0.0 1.0 1.0 0.0 0.0 0.0 0.0 1.0 1.0 0.0 0.0 0.0 0.0 1.0 0.0 0.0 1.0 0.0 0.0 1.0 0.0 0.0 1.0 0.0 1.0 0.0 1.0 0.0 0.0 0.0 1.0
7039 0.0 0.0 1.0 1.0 1.0 0.0 0.0 1.0 0.0 1.0 0.0 1.0 0.0 0.0 0.0 0.0 1.0 0.0 0.0 1.0 1.0 0.0 0.0 0.0 0.0 1.0 0.0 0.0 1.0 0.0 1.0 0.0 1.0 0.0 1.0 0.0 0.0
7040 0.0 0.0 1.0 1.0 0.0 0.0 1.0 0.0 1.0 0.0 0.0 0.0 0.0 1.0 1.0 0.0 0.0 1.0 0.0 0.0 1.0 0.0 0.0 1.0 0.0 0.0 1.0 0.0 0.0 1.0 0.0 0.0 1.0 0.0 0.0 1.0 0.0
7041 1.0 1.0 1.0 0.0 1.0 0.0 0.0 1.0 0.0 1.0 0.0 1.0 0.0 0.0 1.0 0.0 0.0 1.0 0.0 0.0 1.0 0.0 0.0 1.0 0.0 0.0 1.0 0.0 0.0 1.0 0.0 0.0 1.0 0.0 0.0 0.0 1.0
7042 1.0 0.0 0.0 0.0 1.0 1.0 0.0 0.0 0.0 1.0 0.0 0.0 0.0 1.0 1.0 0.0 0.0 0.0 0.0 1.0 0.0 0.0 1.0 0.0 0.0 1.0 0.0 0.0 1.0 0.0 0.0 1.0 1.0 1.0 0.0 0.0 0.0

[7043 rows x 37 columns]

有时候因为样本数的问题,不是二分类的变量,也会被错位的认为是二分类变量。所以skip_binary: bool = False,默认为False

哑变量

在上文我们把离散变量MultipleLines,通过0-1编码,得到了三个变量MultipleLines_NoMultipleLines_No phone serviceMultipleLines_Yes

这三个变量,在统计学上被称为哑变量,Dummy Variable,也被称为虚拟变量、虚设变量或名义变量,通常取值为0或1,来反映某个变量的不同属性。

连续字段重编码

对连续变量而言,标准化和归一化,可以消除量纲影响并且加快梯度下降的迭代效率。

翻译上的歧义

该部分在名称翻译上存在歧义。

  • 本文的 标准化,对应sklearn中的 StandardScaler,在有些资料中被称为 Z-Score标准化
  • 本文的 归一化,对应sklearn中的 MinMaxScaler,在有些资料中被称为 0-1标准化

我个人观点,在"有些资料"中的"名称",确实比本文的要好,尤其是将MinMaxScaler翻译成0-1标准化,确实更好。
但是我经过简单的搜索统计,在国内,或许那种不太好的名称(标准化和归一化),应用更广泛。

标准化(Z-Score标准化)

通过数学方法把原始数据映射到均值为0,方差为1的范围内。

x=xmeanσx' = \frac{x - mean}{\sigma}

其中

  • meanmean代表平均值
  • σ\sigma代表标准差

示例代码:

1
2
3
4
5
import numpy as np
from sklearn.preprocessing import StandardScaler

scaler = StandardScaler()
x = np.arange(15).reshape(5, 3)

进行数据分割,示例代码:

1
2
3
4
5
6
7
from sklearn.model_selection import train_test_split
x_train, x_test = train_test_split(x)

print(x_train)
print(x_test)

scaler.fit(x_train)

运行结果:

1
2
3
4
5
[[3 4 5]
[6 7 8]
[0 1 2]]
[[ 9 10 11]
[12 13 14]]

查看训练数据各列的标准差,示例代码:

1
print(scaler.scale_)

运行结果:

1
[2.44948974 2.44948974 2.44948974]

查看训练数据各列的均值,示例代码:

1
print(scaler.mean_)

运行结果:

1
[3. 4. 5.]

查看训练数据各列的方差,示例代码:

1
print(scaler.var_)

运行结果:

1
[6. 6. 6.]

查看总共有效的训练数据条数,示例代码:

1
print(scaler.n_samples_seen_)

运行结果:

1
3

数据变换,示例代码:

1
2
x_train = scaler.transform(x_train)
print(x_train)

运行结果:

1
2
3
[[ 0.          0.          0.        ]
[ 1.22474487 1.22474487 1.22474487]
[-1.22474487 -1.22474487 -1.22474487]]

利用训练集的均值和方差对测试集进行标准化处理,示例代码:

1
2
x_test = scaler.transform(x_test)
print(x_test)

运行结果:

1
2
[[2.44948974 2.44948974 2.44948974]
[3.67423461 3.67423461 3.67423461]]

归一化(0-1标准化)

通过数学方法把原始数据映射到一定的区间之间,默认[0,1]。

x=xminmaxminx' = \frac{x - min}{max - min}

x=x(mxmi)+mix'' = x' * (mx - mi) + mi

其中

  • maxmax代表所在列的最大值
  • minmin代表所在列的最小值
  • mxmx代表指定区间的上限,默认为1
  • mimi代表指定区间的下限,默认为0

示例代码:

1
2
3
4
5
6
7
8
import numpy as np
from sklearn.preprocessing import MinMaxScaler

x = np.arange(15).reshape(5, 3)
print(x)

scaler = MinMaxScaler()
x = scaler.fit_transform(x)

运行结果:

1
2
3
4
5
6
7
8
9
10
[[ 0  1  2]
[ 3 4 5]
[ 6 7 8]
[ 9 10 11]
[12 13 14]]
[[0. 0. 0. ]
[0.25 0.25 0.25]
[0.5 0.5 0.5 ]
[0.75 0.75 0.75]
[1. 1. 1. ]]

查看每一列的最大值和最小值,即归一化的尺度标准。示例代码:

1
2
print(scaler.data_min_)
print(scaler.data_max_)

运行结果:

1
2
[0. 1. 2.]
[12. 13. 14.]

我们也可以指定范围,在构造方法MinMaxScaler()中传入参数feature_range,该参数的数据类型是元祖。示例代码:

1
2
3
scaler = MinMaxScaler(feature_range=(0, 100))
x = scaler.fit_transform(x)
print(x)

运行结果:

1
2
3
4
5
[[  0.   0.   0.]
[ 25. 25. 25.]
[ 50. 50. 50.]
[ 75. 75. 75.]
[100. 100. 100.]]

分箱(离散化)

分箱的作用

如图,是一个离散化的例子。

连续字段分箱

连续字段的离散化也可以理解为连续变量取值的重新编码过程。
需要注意的是,离散之后字段的含义将发生变化,例如,原始字段Income代表用户真实收入状况,而离散之后的含义就变成了用户收入的等级划分,0表示低收入人群、1表示中等收入人群、2代表高收入人群。

为什么要这么做?本来用真实收入不是更好吗?现在用012来表示,还丢失了信息。

分箱的作用有:

  1. 能够消除特征量纲影响。
  2. 能够一定程度减少异常值的影响(例如Income取值为180的用户)。
    (当然,异常值本身对分箱也会产生影响,在下文我们讨论分箱方法的时候会提到。)
  3. 对于线性模型来说,连续变量的分箱实际上相当于在线性方程中引入了非线性的因素。
    (类似的,其实深度学习中的一些激活函数的作用也是这个。)

需要注意的是,分箱过程会让连续字段损失一些信息,对于有些模型(例如树模型),分箱损失的信息,很可能会最终影响模型的效果。

根据业务进行分箱

在一些有明确业务背景的场景中,或许能够找到一些根据长期实践经验积累下来的业务指标来作为划分依据。
例如很多金融行业会通过一些业务指标来对用户进行价值划分,比如高净值人群。

等宽分箱

分箱规则

先确定划分成几分,然后根据连续变量的取值范围划分对应数量的宽度相同的区间,并据此对连续变量进行分箱。

实现方法

我们利用sklearn中的KBinsDiscretizer进行等宽分箱,有三个关键参数:

  • n_bins参数位上输入需要分箱的个数。
  • strategy参数位上输入等宽分箱、等频分箱还是聚类分箱
    • uniform:等宽分箱
    • quantile:等频分箱
    • KMeans:基于k-means的聚类分箱
  • encode参数位上输入分箱后的离散字段是否需要进一步进行0-1编码或者有序编码。
    • ordinal:有序编码
    • onehot:0-1编码

示例代码:

1
2
3
4
5
6
7
8
import numpy as np
from sklearn import preprocessing

income = np.array([0, 10, 180, 30, 55, 35, 25, 75, 80, 10]).reshape(-1, 1)
print(income)
dis = preprocessing.KBinsDiscretizer(n_bins=3, encode='ordinal', strategy='uniform')
income = dis.fit_transform(income)
print(income)

运行结果:

1
2
3
4
5
6
7
8
9
10
11
12
13
14
15
16
17
18
19
20
[[  0]
[ 10]
[180]
[ 30]
[ 55]
[ 35]
[ 25]
[ 75]
[ 80]
[ 10]]
[[0.]
[0.]
[2.]
[0.]
[0.]
[0.]
[0.]
[1.]
[1.]
[0.]]

解释说明:一列特征必须以列向量呈现,才能够被KBinsDiscretizer正确识别,所以做了reshape(-1, 1)

在分箱结束后,可以通过bin_edges_查看分箱依据(箱体边界)。

示例代码:

1
print(dis.bin_edges_)

运行结果:

1
[array([  0.,  60., 120., 180.])]

等频分箱

分箱规则

先确定划分成几分,然后选择能够让每一份包含样本数量相同的划分方式。
如果样本数量无法整除等频分箱的箱数,则会有一个"箱子"将包含余数样本,例如对10条样本进行三分等频分箱,则会分为3、3、4的结果。

例子

示例代码:

1
2
3
4
5
dis = preprocessing.KBinsDiscretizer(n_bins=3, encode='ordinal', strategy='quantile')
income = dis.fit_transform(income)
print(income)

print(dis.bin_edges_)

运行结果:

1
2
3
4
5
6
7
8
9
10
11
[[0.]
[0.]
[2.]
[1.]
[1.]
[1.]
[0.]
[2.]
[2.]
[0.]]
[array([ 0., 25., 55., 180.])]

比较

通过分箱结果和分箱依据,我们发现:

  • 等宽分箱容易受到异常值的影响
  • 等频分箱容易完全忽略异常值信息,从而一定程度上导致特征信息损失

如果想兼顾变量原始数值分布,可以考虑使用聚类分箱。

聚类分箱

先对连续变量进行聚类(一般是k-means),然后用样本所属类别作为标记代替原始数值,从而完成分箱的过程。

在实际建模过程中,如无其他特殊要求,建议优先考虑聚类分箱。

我们利用KBinsDiscretizer进行聚类分箱,strategy='kmeans'

(虽然聚类分箱,相对不容易受异常值的影响,如果直接对异常值进行处理,更好。)

(关于k-means聚类,可以参考《经典机器学习及其Python实现:14.k-means》。)

有监督分箱

上述三种分箱方法,都属于无监督的分箱,在不考虑标签的情况下进行的分箱。

还有一种分箱方法,有监督分箱,即根据标签取值对连续变量进行分箱,典型代表就是决策树。

(关于决策树,可以参考我们在《集成学习概览及其Python实现:1.决策树》的讨论。)

我们简单根据决策树的树桩(每一次划分数据集的切分点)来作为连续变量的切分依据,由于决策树的分叉过程总是会选择让整体不纯度降低最快的切分点,因此这些切分点就相当于是最大程度保留了有利于样本分类的信息。
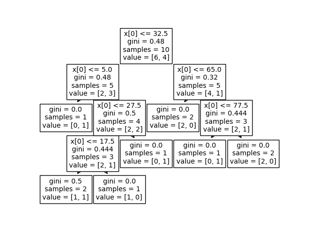
例如,我们假定一组标签,利用决策树,进行有监督分箱,示例代码:

1
2
3
4
5
6
7
8
9
10
import numpy as np
from sklearn import tree
import matplotlib.pyplot as plt
from sklearn.tree import DecisionTreeClassifier

income = np.array([0, 10, 180, 30, 55, 35, 25, 75, 80, 10]).reshape(-1, 1)
y = np.array([1, 1, 0, 1, 0, 0, 0, 1, 0, 0])
clf = DecisionTreeClassifier().fit(income, y)
tree.plot_tree(clf)
plt.show()

决策树分箱

根据上述结果,如果需要对income进行三类分箱的话,则可以选择32.5和65作为切分点,对数据集进行切分。

这种基于决策树的有监督分箱有一个潜在问题,决策树容易过拟合。一个极端的例子,在训练数据集中,我们标签有01,然后在income这一列,恰好income=0的都对应标签0income=1的都对应标签1,所以我们基于这种重编码方法构建出来的模型,在训练集上很可能是百分百准确。极端的例子,假如这是训练集中的噪音数据、是训练集和测试集划分不合理呢?那么,在训练集上的效果会非常不好。

这种根据标签对连续变量进行有监督的重编码的方式,属于"目标编码"。
关于"目标编码",我们会在《特征工程-3.特征衍生 [2/2]》进行讨论。

一个非常著名的模型,“GBDT+LR”,其实就是采用了一种非常特殊的方式对连续变量进行分箱。
(关于"GBDT+LR",可以参考《集成学习概览及其Python实现:2.GBDT》的最后一节"GBDT+LR"。)

对数转换

对数转换,即对连续型变量取对数,这样能让连续型变量一定程度恢复正态分布的分布特性,该方法有时会对部分线性模型起作用。

我们可以借助numpy中对数运算功能实现

1
np.log(income)

注意,00没有对数。
如果出现了少部分00话,我们可以令其为一个较小的数字,如果00很多,可能不适合进行对数转换。

工作经验

  1. 对于离散变量,优先考虑One-Hot编码。
    在逻辑回归中,对离散变量进行One-Hot编码,是一个必备的操作。
    在树模型中,虽然不是必备的,但是One-Hot编码能丰富树模型生长过程中备选的数据集切分点,能丰富集成学习中不同树模型可能的差异性。
    但是,如果离散变量的取值较多(超过10个),可能不适合进行One-Hot编码。
  2. 对于连续变量,优先考虑归一化。
    虽然归一化不会改变数据集分布,即无法通过形式上的变换增加树生长的多样性,但归一化能够加快梯度下降的执行速度,加快迭代收敛的过程。
  3. 在连续变量较多的情况下,可以考虑对连续变量进行分箱。
    具体分箱方法优先考虑聚类分箱。如果数据量过大,可以采用K-Means提高效率,或者简化为等频/等宽分箱。
  4. 重编码后,不要马上用新的特征替换原始特征,暂时保留新的特征和旧的特征,在特征筛选环节,再进行选择。

ColumnTransformer

ColumnTransformer,转换流水线。

作用

例如,现在有数据如下:

1
2
3
4
5
data = {
'age': [10, 15, 12, 45, 36],
'gender': ['男', '女', '男', '男', '女'],
'major': ['计算机', '软件工程', '物理', '计算机', '数学']}
data = pd.DataFrame(data)

我们想先对gender字段进行有序编码,然后对major字段进行0-1编码,再对age字段进行分箱,最后还要对分箱后的age进行标准化。

那,我们需要写一段很长很长的代码了。

不用这么麻烦,有了ColumnTransformer,会很方便。

示例代码:

1
2
3
4
5
6
7
8
9
10
11
12
13
14
15
16
17
import pandas as pd
from sklearn.compose import ColumnTransformer
from sklearn.preprocessing import OneHotEncoder, StandardScaler, KBinsDiscretizer, LabelEncoder, OrdinalEncoder

data = {
'age': [10, 15, 12, 45, 36],
'gender': ['男', '女', '男', '男', '女'],
'major': ['计算机', '软件工程', '物理', '计算机', '数学']}
data = pd.DataFrame(data)

ct = ColumnTransformer([
('ordinal', OrdinalEncoder(), ['gender']),
('onehot', OneHotEncoder(sparse=False), ['major']),
('discretizer', KBinsDiscretizer(n_bins=3), ['age']),
('scale', StandardScaler(), ['age']),
])
data = ct.fit_transform(data)

使用方法

构造方法,ColumnTransformer(),入参是一个list,list中的每一个元素是一个tuple,形式为(name, transformer, column_list)

  • name:可以定义为任意的名字,自己看的明白就行,不影响特征构造。
  • transformer:特征变换的方法,需要注意的是,这个方法必须支持fittransform,所以pd.get_dummies构造onehot特征在这里是不能用的
  • column_list:需要处理的特征列的列表

如果我们不想处理某些列,可以用passthrough,想删除哪些列可以用drop。示例代码:

1
2
3
4
5
6
7
8
ct = ColumnTransformer([
('cate_feat', OneHotEncoder(sparse=False), ['gender', 'major']),
......
('pass', 'passthrough', ['gender','major']),
......
('drop', 'drop', ['age'])
])
ct.fit_transform(data)
文章作者: Kaka Wan Yifan
文章链接: https://kakawanyifan.com/11511
版权声明: 本博客所有文章版权为文章作者所有,未经书面许可,任何机构和个人不得以任何形式转载、摘编或复制。

留言板